Contoh Laporan Pendahuluan Infeksi Saluran Kemih. Bab i pendahuluan latar belakang pada studi epidemologi, diketahui bahwa penduduk pria eropa memiliki prevalensi kejadian urolithiasis 3% dibanding wanita. Batu ini bisa terbentuk di dalam ginjal (batu ginjal) maupun di. Laporan kasus portofolio dokter internship infeksi saluran kemih disusun oleh : 301 moved the document has moved here.
Laporan Pendahuluan Infeksi Saluran Kemih Pdf Seputar From seputaranlaporan.blogspot.com
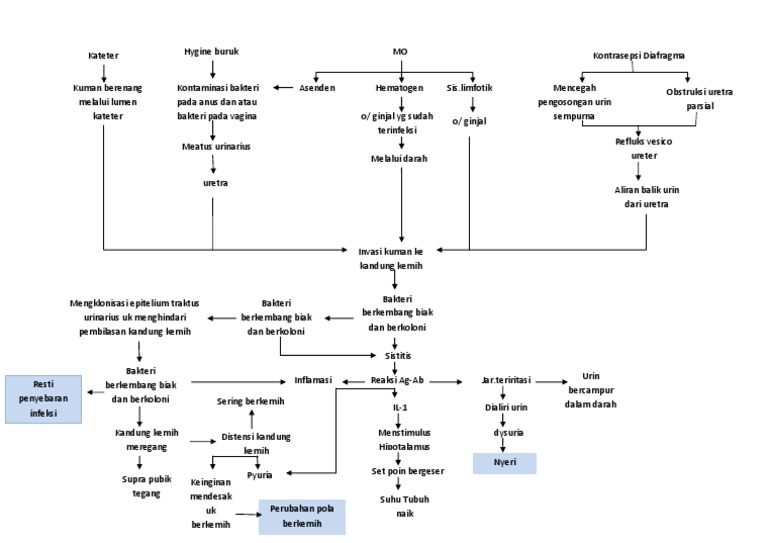
Penyebab infeksi saluran kemih adalah adanya invasi dan perkembangbiakan mikroorganisme ke dalam saluran kemih dalam jumlah yang bermakna (≥ 105per ml urin) (marlina dan samad,r.a 2012). Inilah laporan pendahuluan hematuria dan ulasan lain yang masih berkaitan dengan topik laporan pendahuluan hematuria untuk anda. Infeksi saluran kemih atau infeksi traktus urinarius merupakan suatu keadaan. Laporan pendahuluan infeksi saluran kemih a. Menurut buku ilmu kebidanan sarwono prawirohardjo edisi. Contoh laporan kasus (case report) pasien sindroma nefrotik.
Infeksi ini dimulai dari infeksi pada saluran kemih (isk) yang
Infeksi saluran kemih dapat mengenai baik pria maupun wanita dari semua umur baik anak, remaja, dewasa maupun umur lanjut. Bacterial cystitis adalah syndrome yang terdiri dari : Kurmin hadi darsono rumah sakit umum daerah dr. · infeksi saluran kemih adalah suatu istilah umum yang dipakai untuk mengatakan adanya invasi mikroorganisme pada saluran kemih. Laporan pendahuluan infeksi saluran kemih a. Infeksi saluran kemih disebabkan oleh bakteri escherechia coli, klebsiella pneumonia dan pseudomonas aeruginosa.
Source: seputaranlaporan.blogspot.com
Semoga makalah ini bermanfaat bagi semua pihak, terutama penulis. Infeksi ini dimulai dari infeksi pada saluran kemih (isk) yang Infeksi saluran kemih dapat mengenai baik pria maupun wanita dari semua umur baik anak, remaja, dewasa maupun umur lanjut. Menurut sjamsuhidrajat r, iw (2004) neprolitiasis adalah batu di dalam saluran kemih (kalkulus uriner) adalah massa keras seperti batu yang terbentuk di sepanjang saluran kemih dan bisa menyebabkan nyeri, perdarahan, penyumbatan aliran kemih atau infeksi. Laporan kasus portofolio dokter internship infeksi saluran kemih disusun oleh :
Source: seputaranlaporan.blogspot.com
Infeksi yang disebabkan oleh escherichia coli seperti infeksi saluran kencing, diare, sepsis, dan meningitis (jawetz et al., 2005). Kontaminasi fekal atau penggunaan kateter atau sistoskop. Infeksi ini dimulai dari infeksi pada saluran kemih (isk) yang Contoh laporan kasus (case report) pasien sindroma nefrotik. Penanganan infeksi saluran kemih (isk) yang ideal adalah agens antibacterial yang secara efektif menghilangkan bakteri dari traktus urinarius dengan efek minimal terhaap flora fekal dan vagina.
Source: scribd.com
Diet atau pengaturan makanan sesuai jenis batu yang ditemukan : Infeksi saluran kemih dapat mengenai baik pria maupun wanita dari semua umur baik anak, remaja, dewasa maupun umur lanjut. 301 moved the document has moved here. Gangguan inervasi kandung kemih contoh : Kurmin hadi darsono rumah sakit umum daerah dr.
Source: seputaranlaporan.blogspot.com
Infeksi yang disebabkan oleh escherichia coli seperti infeksi saluran kencing, diare, sepsis, dan meningitis (jawetz et al., 2005). Pendahuluan 1.1 latar belakang masalah infeksi saluran kemih (isk) adalah dengan ditemukannya bakteri dalam urine yang jumlahnya cukup signifikan atau disebut bakteriuria yang mengenai saluran kemih bagian atas (pielonefritis, abses ginjal) atau bagian bawah (sistitis) atau keduanya. Infeksi yang disebabkan oleh escherichia coli seperti infeksi saluran kencing, diare, sepsis, dan meningitis (jawetz et al., 2005). Definisi infeksi saluran kencing (isk) adalah infeksi akibat berkembang biaknya mikroorganisme di dalam saluran kemih, yang dalam keadaan normal air kemih tidak mengandung bakteri, virus atau mikroorganisme lain. Bab ii laporan pendahuluan i.
Source: yuflihul.blogspot.com
Infeksi saluran kemih (isk) adalah istilah umum yang menunjukkan keberadaan mikroorganisme (mo) dalam urin (sukandar, e., 2004). Isk adalah invasi mikroorganisme pada salah satu atau beberapa bagian saluran kemih. Asymptomatic significant bacteriuria (asb) ialah bacteriuria yang bermakna tanpa disertai gejala. Bacterial cystitis adalah syndrome yang terdiri dari : Definisi infeksi saluran kencing (isk) adalah infeksi akibat berkembang biaknya mikroorganisme di dalam saluran kemih, yang dalam keadaan normal air kemih tidak mengandung bakteri, virus atau mikroorganisme lain.
Source: wijj-lestari.blogspot.co.id
Inilah laporan pendahuluan hematuria dan ulasan lain yang masih berkaitan dengan topik laporan pendahuluan hematuria untuk anda. Strikur,anomali ketidak sempurnaan hubungan uretero vesicalis 3. Menurut sjamsuhidrajat r, iw (2004) neprolitiasis adalah batu di dalam saluran kemih (kalkulus uriner) adalah massa keras seperti batu yang terbentuk di sepanjang saluran kemih dan bisa menyebabkan nyeri, perdarahan, penyumbatan aliran kemih atau infeksi. Definisi infeksi saluran kencing (isk) adalah infeksi akibat berkembang biaknya mikroorganisme di dalam saluran kemih, yang dalam keadaan normal air kemih tidak mengandung bakteri, virus atau mikroorganisme lain. Istilah isk umum digunakan untuk menandakan adanya invasi mikroorganisme pada saluran kemih (haryono, 2012).
Source: seputaranlaporan.blogspot.com
Latar belakang infeksi saluran kemih (isk) merupakan invasi mikroorganisme pada salah satu atau beberapa bagian saluran kemih. Penyebab infeksi saluran kemih adalah adanya invasi dan perkembangbiakan mikroorganisme ke dalam saluran kemih dalam jumlah yang bermakna (≥ 105per ml urin) (marlina dan samad,r.a 2012). 301 moved the document has moved here. Gangguan inervasi kandung kemih contoh : Infeksi saluran kemih dapat mengenai baik pria maupun wanita dari semua umur baik anak, remaja, dewasa maupun umur lanjut.
Source: seputaranlaporan.blogspot.com
Setiap pasien batu saluran kemih harus minum paling sedikit 8 gelas air sehari. Infeksi saluran kemih atau infeksi traktus urinarius merupakan suatu keadaan. Inilah pembahasan selengkapnya mengenai laporan pendahuluan infeksi saluran kemih. Infeksi ini dimulai dari infeksi pada saluran kemih (isk) yang Bab ii laporan pendahuluan i.
This site is an open community for users to submit their favorite wallpapers on the internet, all images or pictures in this website are for personal wallpaper use only, it is stricly prohibited to use this wallpaper for commercial purposes, if you are the author and find this image is shared without your permission, please kindly raise a DMCA report to Us.
If you find this site beneficial, please support us by sharing this posts to your preference social media accounts like Facebook, Instagram and so on or you can also save this blog page with the title contoh laporan pendahuluan infeksi saluran kemih by using Ctrl + D for devices a laptop with a Windows operating system or Command + D for laptops with an Apple operating system. If you use a smartphone, you can also use the drawer menu of the browser you are using. Whether it’s a Windows, Mac, iOS or Android operating system, you will still be able to bookmark this website.


